
11月2日,生态环境部办公厅发布关于印发《环境保护综合名录(2021年版)》的通知。文件显示,环氧乙烷、壬基酚属于高环境风险产品,烷(壬)基酚聚氧乙烯醚(APEO)属于高污染高环境风险产品。
12月31日,江苏省应急管理厅发布公告,112家危险化学品生产企业(见附件)终止危险化学品生产活动,其中包括两家壬基酚聚氧乙烯醚龙头企业——江苏凌飞科技股份有限公司、江苏嘉丰化学股份有限公司。


据表面活性剂发展中心了解,2020年中国烷基酚聚氧乙烯醚产量约为6.9万吨,约占非离子表活总产量的5.4%。烷基酚聚氧乙烯醚以OPEO(简称OP)、NPEO(简称NP)及TX为主要产品,由于环保政策持续收紧等原因,近年来NP(以NP-10为主)的消费量逐渐减少,其中纺织印染行业需求下降最为显著。
APEO是什么?
APEO具有优良的渗透、乳化、分散、浸润和洗涤等作用,曾被广泛用于日用化工、造纸、冶金、纺织、石油和个人护理用品等行业,在纺织产业中的主要用于洗涤剂、涂层整理剂、精炼剂、粘合剂以及配制各种纺织后整理助剂和生产过程中的油剂。
烷基酚聚氧乙烯醚(APEO)是一种聚氧乙烯型非离子表面活性剂。
APEO的制备是将烷基酚(AP),主要是壬基酚(NP)和辛基酚(OP),按照一定比例,以KOH或者NaOH做为催化剂,在170±30℃温度下, MPa压力下,通过聚合反应生成一系列不同聚合度的混合物。聚合反应后的APEO主要包括壬基酚聚氧乙烯醚(NPEO)和辛基酚聚氧乙烯醚(OPEO),其中以NPEO比例最多,占到80%-85%,OPEO占15%以上。

APEO具有两亲结构,疏水基团为苯环和与其相连的碳链,亲水基团为环氧乙烯基团。

为什么要禁用APEO
APEO对生态影响可以概括成以下四个方面:毒性、生物降解性、环境激素、在生产过程中产生有害副产物。
烷基酚AP为一种仿雌激素,也是已知的内分泌干扰素。欧盟由于壬基酚(NP)的“毒性、持久性及生物累积性”,因此限制壬基酚的使用。
烷基酚聚氧乙烯醚本身不具有致癌性和致变异性,但是在与环氧乙烷加成时,由于过量积累未反应的环氧乙烷而造成低聚氧乙烯以及二聚氧乙烯环构为1,4-二恶烷。这两种化合物已被确认为致癌物质,并要求未反应的氧乙烯含量限制在1 mg/kg以内。

APEO生物降解缓慢,降解后产生含有较少乙氧基(EO)的APEO和烷基酚(AP),并产生生物降解代谢产物壬基酚(NP)和辛基酚(OP),其代谢产物NP及OP也会对人体造成危害。NP、OP、NPEO和OPEO都属于环境激素化学物质,侵入人体后具有类似雌性激素的作用,即所谓的“雌性效应”和生殖畸变性,已经成为包括人类在内的所有生物界的天敌。
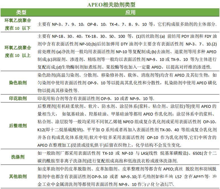
哪些印染助剂中会含有APEO
APEO在纺织加工过程中几乎无所不在,纺织加工所常用的?精练剂、润湿剂、渗透剂、酶制剂、印花浆料、黏合剂、涂层剂、匀染剂、防水剂、修补剂、各种乳液、分散剂等都有可能发现APEO的身影。在世界表面活性剂的消耗总量中约占7.5%份额。

如何处理有APEO的产品
由于APEO具有亲水性,水洗后可以大大降低APEO的残留量。
相关研究表明在水中添加乙醇作解吸剂时可促进OPEO的解吸,最佳配比为70%左右的乙醇-水溶液,解吸率可达90%以上,此时处理效果最好;对织物上的 OPEO和NPEO解吸时同样可用70%左右的乙醇-水溶液达到最大解吸率;由于升高温度会提高 OPEO 在织物上的吸附,因此使得解吸率下降。
不过还是建议相关企业优先选择无危害的表面活性剂来作为替代物。目前市场上APEO的取代品不少,但是从性能、原料来源、使用方便性和经济性等综合考虑,目前能全面取代的品种还不多。随着科研地不断发展,环保意识不断加大,相关APEO的相关限制将随之展开。
文章来源:《印染助剂》 网址: http://www.yrzjzz.cn/zonghexinwen/2022/0122/473.html
上一篇:嘉欣丝绸:浙商证券于12月30日调研我司
下一篇:阮静波:惟实励新 笃行致远